Advertisement

Flow Charts: Visualising essential business processes

Flow Charts: Visualising essential business processes
Flow Charts: Visualising essential business processes
<strong><em>#FeatureByZenFlowChart</em></strong>
Advertisement

A flow chart is a graphical representation of a process, sequence, or algorithm. Flow charts use various shapes, such as rectangles, diamonds, and ovals, to denote different types of tasks, decisions, and processes.

Advertisement

Arrows between these shapes indicate the flow or sequence of steps. Flow charts are used in many fields, including business, to simplify complex processes, improve understanding, and facilitate effective communication.

Let's delve into three critical business processes that can be simplified using a flow chart: the hiring process, the sales process, and the customer service process.

1. Hiring Process

The hiring process often begins with a need identified by a department within a company. The flowchart begins here, with the initiation of the process.

Advertisement

The next steps may include drafting a job description, advertising the position, reviewing applications, conducting interviews, checking references, and finally, making an offer.

Each of these steps can be a box on the flow chart, with arrows directing the flow from one step to the next. The hiring process can have decision points too, such as "Was the interview successful?" with different paths stemming from "Yes" and "No" answers.

2. Sales Process

The sales process flow chart can start with lead generation. The subsequent steps can include lead qualification, initial contact, needs assessment, proposal presentation, handling objections, closing the sale, and after-sale service.

Again, decision points are critical in this flowchart, as they help guide the sales team on the next steps based on client responses.

Advertisement

For example, after the proposal presentation, the question "Did the client accept the proposal?" can lead to different paths, one leading to handling objections, and the other towards closing the sale.

Flow Charts: Visualising essential business processes
Flow Charts: Visualising essential business processes

This is a sales process flowchart created using ZenFlowChart, a flow chart maker tool.

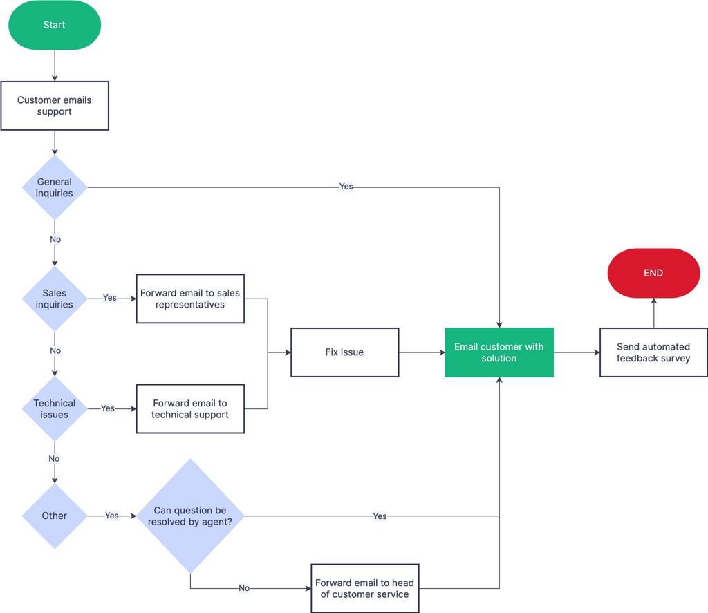
3. Customer Service Process

The customer service process flow chart often starts when a customer contacts the company with an inquiry or complaint. The next steps might include identifying the problem, determining the potential solutions, implementing the chosen solution, and following up with the customer.

Advertisement

Just like the other processes, decision points help guide the customer service representative. For instance, after implementing a solution, the question "Is the customer satisfied?" can dictate the next course of action.

Flow Charts: Visualising essential business processes
Flow Charts: Visualising essential business processes

This is a Customer service process flowchart created using the ZenFlowChart tool.

Flow charts are powerful tools for visualizing and streamlining essential business processes. They can facilitate understanding, improve communication, identify bottlenecks, and ultimately lead to increased efficiency and productivity.

_----_

Advertisement

#FeatureByZenFlowChart

Advertisement